Skip to content
Home
Blog
Contact
Rich B Modeller
More
Home
Blog
Contact
More
Account
Other sign in options
Sign in
Orders
Profile
Account
Other sign in options
Sign in
Orders
Profile
Total items in cart: 0
0
Your cart is empty
Have an account?
Log in
to check out faster.
Continue shopping
Modelling Blog
FreeCAD
November 30, 2025
|
Richard Bunting
Gears workbench and N20 motors
Read more...
G1 3D Circle
November 29, 2025
|
Richard Bunting
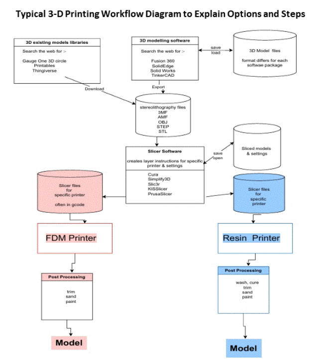
Some useful information about 3dp
Read more...
We have gears
November 26, 2025
|
Richard Bunting
So over the weekend with the help of the gears workbench i created some gears to transfer drive 90 degrees from an N20 motor to the driving axle. why you...
Read more...
Lets Motorise!
November 23, 2025
|
Richard Bunting
Lets 3d model and print a motor cradle
Read more...
PRM Pannier Tank
November 22, 2025
|
Richard Bunting
Tinkering with the Pocket Railway Museum pannier tank
Read more...
Search
Search
Clear